引言
施工和运行中的管道可能会发生管道破坏或变形情况。为了延长管道的使用寿命,应对现有排水管道进行定期和专门检测,及时发现安全隐患并采取有效措施对管网进行养护和修复。
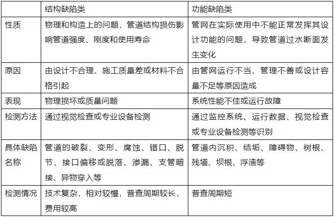
排水管道检测主要是针对管道内部的检查,对管道缺陷位置定位描述是检测工作的成果体现,缺陷的环向位置定位描述是检测评估工作的重要内容是之一。管道的缺陷分为管道结构性缺陷和功能性缺陷。其中,管道结构缺陷指管体结构本身出现损伤,如变形、破裂、错口等,需通过修复才能消除;管道功能缺陷指影响排水管道过流能力的缺陷,如沉积、障碍物、树根等,可通过管道养护得到改善。
1、传统检查
人员进入管道内检查,适用于800mm以上管道、管内污水、通风良好的情况;潜水员进入管道检查,适用于管道管径大、管内有水、低流速情况,但无影像资料、准确性差;量泥杆(斗)法,适用于检测井和管道口处淤泥情况,可直接、快速反馈缺陷,但无法测量管道内部情况、无法监测管道结构损坏情况;反光镜法适用于管道管内无水,但无法监测管道结构损坏情况,有垃圾或障碍物时视线受阻。
2、电视检测
即闭路电视(CCTV)仪器检测,是通过闭路电视录像,将摄像设备置于排水管内,拍摄影响数据传输至计算机,在终端电视屏幕上进行直观影像显示和影响记录存储图像通信检测系统。无需人员下井,即能准确地检测出管道结构状况和功能状况,可用于旧管道状况普查和新建排水管移交验收。
适用于:管道内水位较低状态下的检测,能够全面检查排水管道结构性和功能性状况。结合实践,管道内污水或水位低于直径20%处,能解决90%以上缺陷问题检查,费用也可接受。
3、声纳检测
其是通过声纳设备以水为介质,对管道内部进行扫描,扫描结果以计算机进行处理得出管道内部的过水断面状况。适用于:水下物体的检测(小于300mm水深通常是设备淹没在水下最低要求),可以检测积泥、管内异物,对结构性缺陷检测有局限性,不宜作为缺陷准确判定和修复的依据。
4、管道潜望镜检测(QV)
通过操纵杆将高放大倍数的摄像头放入检查井或隐蔽空间,能够清晰显示管道裂纹、堵塞等内部状况。适用于:设备安放在管道口位置进行快速检测,只能检测管内水面以上的情况,对于较短的排水管(不宜大于50m且水位不宜大于管径的1/2),可以得到较为清晰的影像资料,优点是速度快、成本低、影像既可以现场观看、分析,以便于计算机存储。如采用两种以上方法可以取长补短,如电视检测和声纳检测,可同时测得水面以上和水面以下的管道状况。

管道缺陷分析,具体应以污水处理系统及雨水排水分区为单元编制管道检测与评估报告,分析缺陷管道的分布情况、占比、缺陷类别和等级,列出缺陷清单并提交管道缺陷的检测记录与影像资料。
结构缺陷和功能缺陷在雨污管网某一问题上可能存在交叉,解决这些问题需要从设计优化、施工规范、材料选择、日常维护和管理等多方面进行综合改善,在管网的建设和维护过程中需要同时关注和解决,以确保管网的长久可靠运行和城市排水系统的有效性。
来源:生态环保PLUS
声明:此文版权归原作者所有,仅作行业分享,若有来源错误或侵权请联系后台,我们将及时进行处理。
网 址:www.hyxdjz.com
地 址:全市各区均有网点 就近派车
技术服务:service@hyxdjz.com
商务洽谈:marketing@hyxdjz.com
简历投递:hr@hyxdjz.com